znajdujesz się w: Toshiba / tagi: falownik, falowniki, przemiennik częstotliwości, przetwornica, schemat połączeń, Toshiba, VF-S11
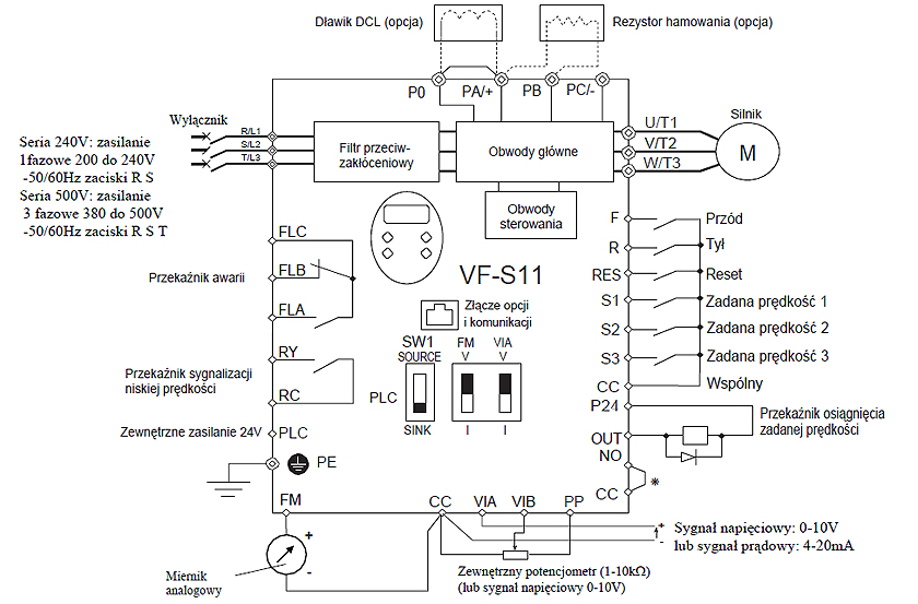
Schemat połączeń przemiennika VF-S11

Powyższy schemat pokazuje standardowe połączenie obwodu sterującego falownika dla ustawionej logiki ujemnej – wspólny zacisk CC.
Po przełączeniu logiki na dodatnią (przełącznik SW1 w pozycję SINK) wspólnym zaciskiem sterowania jest zacisk P24.
Przełączenia wejścia analogowego VIA i wyjścia analogowego FM z sygnału napięciowego na sygnał prądowy dokonuje się przez
przełączenie odpowiednio przełączników VIA i FM z pozycji V (napięcie) w pozycję I (prąd).
Przemiennik jest dostarczany z zaciskami PO i PA zwartymi zworą. Przy podłączaniu dławika DC (DCL) zworę tę należy usunąć.
